Товарищ Опубликовано 10 декабря, 2018 Поделиться Опубликовано 10 декабря, 2018 Недавно приключилась беда с омывателем ветрового стекла, жму рычаг для подачи воды - но даже звука насоса нет, а дворники маслают. Предохранители все целы, значит полез под правое крыло, слил незамерзайку, отсоединил клемму, и вытащил насос. Насос подключил напрямую от ак-ра - работает, 12 вольт на клемму не приходит. Напишите кто что думает. 75 л.с. (M59) Кузов: ФУРГОН-УНИВЕРСАЛ Двигатель: TU3A Коробка передач: BVM5 Благодарю. Ссылка на комментарий
bahh Опубликовано 10 декабря, 2018 Поделиться Опубликовано 10 декабря, 2018 Прозвони все провода к насосу. Если целые, то смотри переключатель. Как временная мера выведи от насоса провода с кнопкой в салон. Олегович 1 Citroen Berlingo 1,9D 2004 грузовой белый.Citroen Berlingo 1,9D 2011 грузовой белый. Ссылка на комментарий
Олегович Опубликовано 10 декабря, 2018 Поделиться Опубликовано 10 декабря, 2018 @Товарищ, проверить замыкание контактов в подрулевом. На заднее стекло брызгает? В соседней ветке само восстановилось через несколько запусков двигателя, после оттайки. Предохранитель плотно сидит в держателе? Проверяли пред тестером или визуально? XP 2008г.в.; TU5JP4; ручная КПП. ЮВАО Ссылка на комментарий
Товарищ Опубликовано 11 декабря, 2018 Автор Поделиться Опубликовано 11 декабря, 2018 Прозвони все провода к насосу Прозвонка провода к насосу показала к\з, теперь ещё дворники перестали работать. Вот ещё что: рядом с проводом у клеммы насоса, есть не задействованная свободная такая же клемма - для чего? Ссылка на комментарий
dol Опубликовано 11 декабря, 2018 Поделиться Опубликовано 11 декабря, 2018 Если омыватель фар отсутствует, то для него. Ссылка на комментарий
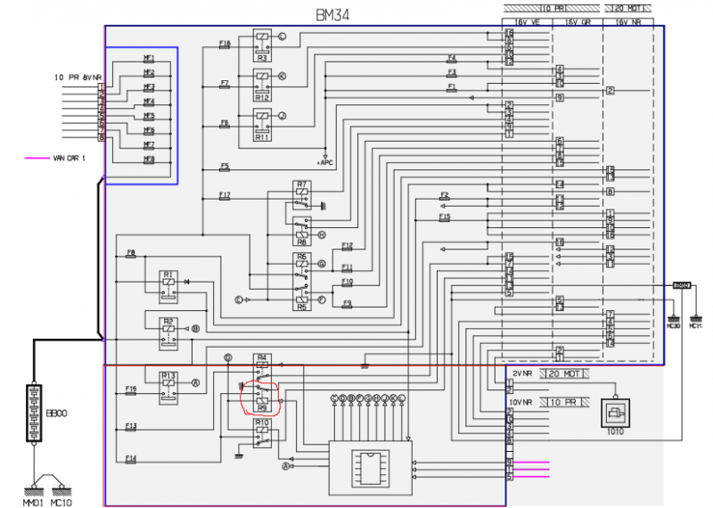
Товарищ Опубликовано 12 декабря, 2018 Автор Поделиться Опубликовано 12 декабря, 2018 (изменено) Прозвони все провода к насосу Нашёл схему от блока , 7 и 10 вывода думаю смотреть Изменено 12 декабря, 2018 пользователем Товарищ Ссылка на комментарий
bahh Опубликовано 12 декабря, 2018 Поделиться Опубликовано 12 декабря, 2018 "Прозвонка провода к насосу показала к\з, теперь ещё дворники перестали работать." Это вероятнее подрулевой переключатель. Его прозвонить в первую очередь через разъем Citroen Berlingo 1,9D 2004 грузовой белый.Citroen Berlingo 1,9D 2011 грузовой белый. Ссылка на комментарий
лодочник Опубликовано 16 декабря, 2018 Поделиться Опубликовано 16 декабря, 2018 У на меня берлинго 2002 года внутри самого переключателя дворников выскочила из защелок пластмассовая пластинка ,которая нажимает на контакты омывателя, Защелкнул на место,собрал,все работает. И еще на заднюю дверь и лобовое насос один, а выбор полива за счет переполюсовки насоса .Вот такой хитрый переключатель дворников. Ссылка на комментарий
Товарищ Опубликовано 16 декабря, 2018 Автор Поделиться Опубликовано 16 декабря, 2018 Прозвонка провода к насосу показала к\з, теперь ещё дворники перестали работать. Ну всё, Люди, Друзья, Народ - машинка моя завелась, работает и всем желает. Сейчас опишу что было. Недели две назад забыл налить назамерзайку, ну туды сюды минус на улице прихватил и бесполезно вызывать омыватель на службу, но, через два дня +7 и Я жму для омыва стекла - ноль. Приехал домой, снял правый кожух колеса, вытащил моторчик с бачка омывателя и решил проверить моторчик на прямую от акку-ра: живой.Но далее отказали работать дворники, ближний свет и не заводится движок( стартёр маслает). Так ВООООТ: примерно месяца полтора назад, Я уже описывал на форуме ситуацию когда сдох бензонасос и мне советовали как его проверить, (подключить +12 на 11 контакт среднего серого разъёма - чтобы проверить б\н) вот только сегодня опять прислушался к этому совету, т.е. подлючил +12 к 11 контакту и движок схватил. Далее что делаю: отсоединяю весь предохранительный блок(под капотом), нахожу на печатной плате обратной стороны 11 контакт среднего серого разъёма, припаиваю отдельно посторонний провод, вывожу этот провод наружу блока и связываю его с 11 белым проводом разъёма. ВСЁ! Работают все эл.службы. Заводится моё Авто и Я очень счастлив. Благодарю Всех за помощь! ВПН, defekt, Олегович и 2 других 5 Ссылка на комментарий
Romadens Опубликовано 4 февраля, 2019 Поделиться Опубликовано 4 февраля, 2019 Всем привет, кто нибудь переделывал систему питания переднего стекло-омывателя, чтобы насос работал только при нажатии на рычаг а не как придумали (Жабоеды) раз нажал и стакан воды вылился. Замахала такая поливалка, в дождливо-снежную погоду 5 литров омывалки на 100 км! Ссылка на комментарий
Бес Опубликовано 5 февраля, 2019 Поделиться Опубликовано 5 февраля, 2019 @Romadens, это задается программно, в "мозгах". Не перепрограммируется. Если "замахала" - отрезать провода от блоков и соединить все на прямую. Понятно, через подрулевой, чтобы насос работал только при нажатии на рычаг. Про реле не забудь. ВИН сюда кинь - дам схему. Посмотришь, где что резать. Природа мудра, и Всевышнего глаз Видит каждый наш шаг на тернистой дороге Наступает момент, когда каждый из нас У последней черты вспоминает о Боге... Ссылка на комментарий
Romadens Опубликовано 5 февраля, 2019 Поделиться Опубликовано 5 февраля, 2019 (изменено) Система питания переднего стекло-омывателя VF77JNFRCCJ680144 Изменено 5 февраля, 2019 пользователем Бес Ссылка на комментарий
Бес Опубликовано 5 февраля, 2019 Поделиться Опубликовано 5 февраля, 2019 Сказал в эту тему, а сам ссылку не дал. Сюда процитировал сообщение. http://citroens-club.ru/forum/index.php?showtopic=16472&p=1417338 Вечером дам схему. Природа мудра, и Всевышнего глаз Видит каждый наш шаг на тернистой дороге Наступает момент, когда каждый из нас У последней черты вспоминает о Боге... Ссылка на комментарий
defekt Опубликовано 5 февраля, 2019 Поделиться Опубликовано 5 февраля, 2019 Если "замахала" - отрезать провода от блоков и соединить все на прямую Ну-ну! Напрямую это если через отдельную колхозную кнопочку. Через подрулевой хрен получится. Да и с кнопочкой придется распрощаться с омыванием заднего стекла. Самый надёжный ремонт машины выглядит так: откручивается крышечка бензобака и к ней прокручивается новый автомобиль. Во всех остальных случаях возможны шероховатости. Ссылка на комментарий
Бес Опубликовано 5 февраля, 2019 Поделиться Опубликовано 5 февраля, 2019 @defekt, почему нет... От CV00 (руля) один проводочек, что на бси идет а потом на ПСФ рвем и прямиком подает на реле ПСФ. Надо только определить какой провод и какое реле на ПСФ 9 или 10 на стекло льет. А второй провод на второе реле пусть остается, это будет на заднее. 1.rar Природа мудра, и Всевышнего глаз Видит каждый наш шаг на тернистой дороге Наступает момент, когда каждый из нас У последней черты вспоминает о Боге... Ссылка на комментарий
defekt Опубликовано 6 февраля, 2019 Поделиться Опубликовано 6 февраля, 2019 Что-то у меня архив во вложении не открылся, но я и так умею схемы посмотреть. Там к подрулевому приходит 6 проводов и при обрыве ЛЮБОГО из них, машина даже не заведётся. Объясняю: 2 провода - масса, 2 провода - плюсы(питание подрулевого), и остальные 2 провода CAN шина, по которой идёт весь обмен информацией между подрулевым и BSI. Как компьютеры в сети, по сути это так и есть. А уже BSI по CAN шине скомандует PSF1 какой релюшкой щелкнуть. Как-то так всё просто в современных автомобилях. Самый надёжный ремонт машины выглядит так: откручивается крышечка бензобака и к ней прокручивается новый автомобиль. Во всех остальных случаях возможны шероховатости. Ссылка на комментарий
Бес Опубликовано 6 февраля, 2019 Поделиться Опубликовано 6 февраля, 2019 @defekt, Обнови архиватор. 1.pdf 3.pdf 4.pdf 5.pdf Природа мудра, и Всевышнего глаз Видит каждый наш шаг на тернистой дороге Наступает момент, когда каждый из нас У последней черты вспоминает о Боге... Ссылка на комментарий
ВПН Опубликовано 7 февраля, 2019 Поделиться Опубликовано 7 февраля, 2019 (изменено) при обрыве ЛЮБОГО из них, машина даже не заведётся. А если так? Изменено 7 февраля, 2019 пользователем ВПН Нормальность - понятие оооочень относительное. © Ссылка на комментарий
defekt Опубликовано 7 февраля, 2019 Поделиться Опубликовано 7 февраля, 2019 @ВПН, в какое место переключателя? А как плюс с минусом менять для включения омывателя назад? Самый надёжный ремонт машины выглядит так: откручивается крышечка бензобака и к ней прокручивается новый автомобиль. Во всех остальных случаях возможны шероховатости. Ссылка на комментарий
ВПН Опубликовано 8 февраля, 2019 Поделиться Опубликовано 8 февраля, 2019 в какое место переключателя? А как плюс с минусом менять для включения омывателя назад? Подпаять к проводу , ведущему на включение насоса омывателя или к контакту который замыкается при нажатии на рычаг омывание. ..........Просто там два варианта , а нужен один (надо прозвонить минус с ручки включения омывателя поступает или плюс).......... 87а релюшек на минусы Бес 1 Нормальность - понятие оооочень относительное. © Ссылка на комментарий
rolixe Опубликовано 3 апреля, 2020 Поделиться Опубликовано 3 апреля, 2020 У меня такая же проблема Берлинго 2011 года. В дороге перестал работать насос омывателя, пару раз брызнул и кирдык. Подал 12в на мотор, а он работает. Предохранитель F14 целый. Снял блок предохранителей под капотом, открыл прозвонил все ок, проводка до насоса тоже целая. Полез под руль, там тоже все супер. Пока думаю как роверить реле! Спойлер Коричневый провод на насос Спойлер Реле с той стороны пока не знаю как проверить Спойлер 14 вывод на насос Спойлер Под рулем тоже хорошо Спойлер Ссылка на комментарий
Олегович Опубликовано 3 апреля, 2020 Поделиться Опубликовано 3 апреля, 2020 45 минут назад, rolixe сказал: Подал 12в на мотор, а он работает Работает и брызгает или только работает? Лексией выполнить тест *механизма* омывателя. На одном из контактов обмотки реле всегда есть + (при включенном зажигании), драйвер блока коротит второй контакт обмотки на массу. Так что если вы вычислите +, то можете второй контакт ... Только очень аккуратно. Бывали случаи распаивались выводы именно обмотки, не только силовых контактов. XP 2008г.в.; TU5JP4; ручная КПП. ЮВАО Ссылка на комментарий
rolixe Опубликовано 3 апреля, 2020 Поделиться Опубликовано 3 апреля, 2020 45 минут назад, Олегович сказал: Работает и брызгает или только работает? Я сначала купил новый насос, а потом уж проверил старый, поторопился :( Цитата Лексией выполнить тест *механизма* омывателя. Жаль не получится нет лексии Цитата то можете второй контакт ... что можно сделать со вторым контактом? Ссылка на комментарий
Олегович Опубликовано 3 апреля, 2020 Поделиться Опубликовано 3 апреля, 2020 Коротнуть с массой второй вывод обмотки, один вывод постоянно сидит на +, здесь желательно не перепутать что замыкать на массу. Раз вы спросили, не рекомендую делать этого. Может клубный СИАЛ сейчас работает, спишитесь, тест провести они смогут 200%.:-)) XP 2008г.в.; TU5JP4; ручная КПП. ЮВАО Ссылка на комментарий
defekt Опубликовано 3 апреля, 2020 Поделиться Опубликовано 3 апреля, 2020 Там два реле на моторчик омывателя в блоке предохранителей. И плата в блоке залита намертво, так что чего-то там коротнуть проблематично. Самый надёжный ремонт машины выглядит так: откручивается крышечка бензобака и к ней прокручивается новый автомобиль. Во всех остальных случаях возможны шероховатости. Ссылка на комментарий
Рекомендуемые сообщения
Для публикации сообщений создайте учётную запись или авторизуйтесь
Вы должны быть пользователем, чтобы оставить комментарий
Создать учетную запись
Зарегистрируйте новую учётную запись в нашем сообществе. Это очень просто!
Регистрация нового пользователяВойти
Уже есть аккаунт? Войти в систему.
Войти