A20C Опубликовано 9 сентября, 2020 Поделиться Опубликовано 9 сентября, 2020 Антиблокировочная система (ABS; англ. Anti-lock braking system) — система, предотвращающая блокировку колёс автомобиля при торможении. Главная задача АБС — позволить водителю сохранить контроль над транспортным средством во время экстренного торможения, то есть сохраняется возможность совершения достаточно резких манёвров непосредственно в процессе торможения. Система ABS следит за вращением колес и в случае их блокировки при торможении слегка уменьшает давление в тормозной системе, чтобы дать колесу провернуться, а затем вновь увеличивает силу сжатия, этот процесс повторяется несколько раз (или несколько десятков раз) в секунду. Таким образом достигается прерывистое торможение, дающее возможность корректировки курса автомобиля в условиях экстремального торможения. АБС состоит из следующих основных компонентов: -датчики скорости либо ускорения (замедления), установленные на ступицах колёс -управляющие клапаны, которые являются элементами модулятора давления, установленные в магистрали основной тормозной системы -блок управления, получающий сигналы от датчиков и управляющий работой клапанов С течением времени компоненты системы совершенствовались и уменьшались в размерах и массе, что отражено на картинке ниже. На автомобиль Citroёn Berlingo первого поколения в кузовах M49 и М59 с 1996 по 2012 годы ставилось несколько видов этих систем: Bosch 5.0 Bosch 5.3 Bosch 5.3 new Bosch 5.7 Bosch 8.0 и Bosch 8.1. Первые 2 системы использовались до 2002 года в кузове M49 (берлинги со стеклянными фарами и орион-м). С этими системами использовалась ступица заднего колеса на 29 зубьев. С системами Bosch 5.3 new и 5,7 (с 2002 года) в кузове уже m59 (бегемот) использовалась задняя ступица на 48 зубьев. С системами Bosch 8x задняя ступица была уже на 96 зубьев, залитых в пластик. Бес и and8rei 2 Ссылка на комментарий
A20C Опубликовано 9 сентября, 2020 Автор Поделиться Опубликовано 9 сентября, 2020 с шрусами и датчиками вращения колёс всё проще: 2 вида шрусов на 29 и 48 зубьев и 2 вида датчиков, с разными разъёмами. Бес, and8rei и Олегович 3 Ссылка на комментарий
A20C Опубликовано 10 сентября, 2020 Автор Поделиться Опубликовано 10 сентября, 2020 Идём дальше. Так как я переделал на своём берлинго 2006 года двигатель из KFW в KFU, то есть из 8клапанника в 16чик, то мне и пришлось заменить блок управления двигателем с valeo J34p-aae на magnettlMarelli iaw 6lp 2.03. Как это происходило - есть отдельная тема: Дак вот, если раньше с блоком valeo сигнал скорости брался с аналогово датчика, расположенного в коробке передач, то новый блок управления это сигнал не воспринимал и требовал наличие ABS и сигнал скорости в цифровом виде по шине can. Я пробовал закодировать всеразличные варианты отсутствие абс/проводная абс/мультиплескная, однако не работало и спидометр не двигался. Дело в том, что двигатель KFU (ET3) ставился на автомобили C3 C4 206 207 307 только с системой ABS и иного варианта не предусмотрено. Ну чтож, придётся ставить ABS. Для этого понадобится 4 датчика, 2 задних ступицы на 96 зубьев и 2 кольца на 48 зубьев на ШРУСы Ну и конечно сам блок abs. Так как блок управления двигателем у меня был от пежо 206 с известным VINом, то пробив комплектацию через PP2000.ru я увидел следу.щее: ABS MK60... Но ведь на берлинги она никогда не ставилась. Што делать? Бес и and8rei 2 Ссылка на комментарий
ВПН Опубликовано 10 сентября, 2020 Поделиться Опубликовано 10 сентября, 2020 Вмешиваться в тормозную и рулевую нельзя. Нормальность - понятие оооочень относительное. © Ссылка на комментарий
Бес Опубликовано 10 сентября, 2020 Поделиться Опубликовано 10 сентября, 2020 Не проще/дшевле было продать одну машину и купить другую с другим мотором и АБС? ))) and8rei, ВПН и ZIGGY 3 Природа мудра, и Всевышнего глаз Видит каждый наш шаг на тернистой дороге Наступает момент, когда каждый из нас У последней черты вспоминает о Боге... Ссылка на комментарий
mister z Опубликовано 10 сентября, 2020 Поделиться Опубликовано 10 сентября, 2020 Проще конечно, но тогда лишаешься удовольствия от техносекса. defekt, Олегович и and8rei 3 +7 963 245 1140 Ссылка на комментарий
Бес Опубликовано 10 сентября, 2020 Поделиться Опубликовано 10 сентября, 2020 Ну да, это важно ))) Природа мудра, и Всевышнего глаз Видит каждый наш шаг на тернистой дороге Наступает момент, когда каждый из нас У последней черты вспоминает о Боге... Ссылка на комментарий
A20C Опубликовано 10 сентября, 2020 Автор Поделиться Опубликовано 10 сентября, 2020 Купил я разных колец абс на 48 зубьев от 206го пыжа, на 48 зубьев и давай их мерить: а шрус-то родной на 79мм поэтому придётся менять оба передних шруса. Подходят miles GA20374 от пежо 307 с коробкой МА. and8rei и Бес 2 Ссылка на комментарий
Бес Опубликовано 10 сентября, 2020 Поделиться Опубликовано 10 сентября, 2020 Какое дорогое хобби. mister z 1 Природа мудра, и Всевышнего глаз Видит каждый наш шаг на тернистой дороге Наступает момент, когда каждый из нас У последней черты вспоминает о Боге... Ссылка на комментарий
A20C Опубликовано 10 сентября, 2020 Автор Поделиться Опубликовано 10 сентября, 2020 Далее поворотные кулаки. Они все унифицированы, просто в версиях без абс нет отверстий под датчик. А это поправимо, необходимо просверлить пару отверстий. Олегович, mister z, and8rei и 1 другой 4 Ссылка на комментарий
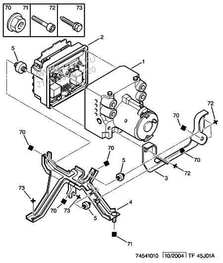
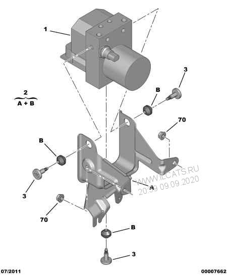
A20C Опубликовано 11 сентября, 2020 Автор Поделиться Опубликовано 11 сентября, 2020 А вот блок ABS я решил поставить от 206го пыжа. ABS MK70 на берлинго не ставился никогда и геометрически он другой и просто так не подходит, пришлось переваривать кронштейн из пежосвкого и берлинговского. Схема включения тоже отличается, но это уже мелочи. Снимал-одевал я его много раз, но в итоге он занял своё штатное место. and8rei 1 Ссылка на комментарий
A20C Опубликовано 11 сентября, 2020 Автор Поделиться Опубликовано 11 сентября, 2020 Далее подключение к электропроводке и гидравлической системе. Бес, and8rei, Олегович и 1 другой 4 Ссылка на комментарий
A20C Опубликовано 6 июня, 2021 Автор Поделиться Опубликовано 6 июня, 2021 С первыми заморозками оценил систему антиблокировки - можно тормозить и обруливать. И при резком торможении не заносит теперь. Однако такая серьёзная работа требует соответствующих навыков и понимания как это все должно работать. Во Франции тоже не дураки сидят, к чести разработчиков могу сказать что после установки не единого вопроса к работе системы ABS не было. Ну и вот что получилось: Бес и Олегович 1 1 Ссылка на комментарий
Рекомендуемые сообщения
Для публикации сообщений создайте учётную запись или авторизуйтесь
Вы должны быть пользователем, чтобы оставить комментарий
Создать учетную запись
Зарегистрируйте новую учётную запись в нашем сообществе. Это очень просто!
Регистрация нового пользователяВойти
Уже есть аккаунт? Войти в систему.
Войти